Parent Connect Developer Guide


Acknowledgements

original source: AddressBook-Level3


Setting up, getting started

Refer to the guide Setting up and getting started.


Design

Architecture

The Architecture Diagram given above explains the high-level design of the App.

Given below is a quick overview of main components and how they interact with each other.

Main components of the architecture

Main (consisting of classes Main and MainApp) is in charge of the app launch and shut down.

  • At app launch, it initializes the other components in the correct sequence, and connects them up with each other.
  • At shut down, it shuts down the other components and invokes cleanup methods where necessary.

The bulk of the app's work is done by the following four components:

  • UI: The UI of the App.
  • Logic: The command executor.
  • Model: Holds the data of the App in memory.
  • Storage: Reads data from, and writes data to, the hard disk.

Commons represents a collection of classes used by multiple other components.

How the architecture components interact with each other

The Sequence Diagram below shows how the components interact with each other for the scenario where the user issues the command delete 1.

Each of the four main components (also shown in the diagram above),

  • defines its API in an interface with the same name as the Component.
  • implements its functionality using a concrete {Component Name}Manager class (which follows the corresponding API interface mentioned in the previous point.

For example, the Logic component defines its API in the Logic.java interface and implements its functionality using the LogicManager.java class which follows the Logic interface. Other components interact with a given component through its interface rather than the concrete class (reason: to prevent outside component's being coupled to the implementation of a component), as illustrated in the (partial) class diagram below.

The sections below give more details of each component.

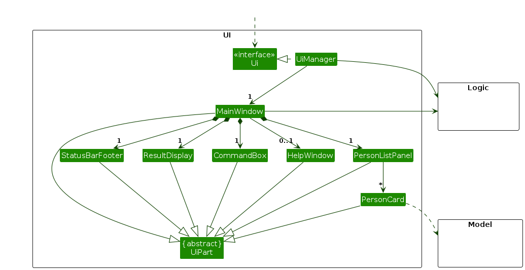
UI component

The API of this component is specified in Ui.java

Structure of the UI Component

The UI consists of a MainWindow that is made up of parts e.g.CommandBox, ResultDisplay, PersonListPanel, StatusBarFooter etc. All these, including the MainWindow, inherit from the abstract UiPart class which captures the commonalities between classes that represent parts of the visible GUI.

The UI component uses the JavaFx UI framework. The layout of these UI parts are defined in matching .fxml files that are in the src/main/resources/view folder. For example, the layout of the MainWindow is specified in MainWindow.fxml

The UI component,

  • executes user commands using the Logic component.
  • listens for changes to Model data so that the UI can be updated with the modified data.
  • keeps a reference to the Logic component, because the UI relies on the Logic to execute commands.
  • depends on some classes in the Model component, as it displays Person object residing in the Model.

Logic component

API : Logic.java

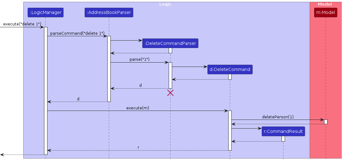
Here's a (partial) class diagram of the Logic component:

The sequence diagram below illustrates the interactions within the Logic component, taking execute("delete 1") API call as an example.

Interactions Inside the Logic Component for the `delete 1` Command

Note: The lifeline for DeleteCommandParser should end at the destroy marker (X) but due to a limitation of PlantUML, the lifeline continues till the end of diagram.

How the Logic component works:

  1. When Logic is called upon to execute a command, it is passed to an AddressBookParser object which in turn creates a parser that matches the command (e.g., DeleteCommandParser) and uses it to parse the command.
  2. This results in a Command object (more precisely, an object of one of its subclasses e.g., DeleteCommand) which is executed by the LogicManager.
  3. The command can communicate with the Model when it is executed (e.g. to delete a child).
    Note that although this is shown as a single step in the diagram above (for simplicity), in the code it can take several interactions (between the command object and the Model) to achieve.
  4. The result of the command execution is encapsulated as a CommandResult object which is returned back from Logic.

Here are the other classes in Logic (omitted from the class diagram above) that are used for parsing a user command:

How the parsing works:

  • When called upon to parse a user command, the AddressBookParser class creates an XYZCommandParser (XYZ is a placeholder for the specific command name e.g., AddCommandParser) which uses the other classes shown above to parse the user command and create a XYZCommand object (e.g., AddCommand) which the AddressBookParser returns back as a Command object.
  • All XYZCommandParser classes (e.g., AddCommandParser, DeleteCommandParser, ...) inherit from the Parser interface so that they can be treated similarly where possible e.g, during testing.

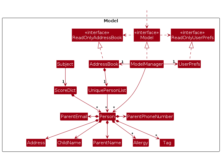
Model component

API : Model.java

The Model component,

  • stores the app's data i.e., all Person objects (which are contained in a UniquePersonList object).
  • stores the currently 'selected' Person objects (e.g., results of a search query) as a separate filtered list which is exposed to outsiders as an unmodifiable ObservableList<Person> that can be 'observed' e.g. the UI can be bound to this list so that the UI automatically updates when the data in the list change.
  • stores a UserPref object that represents the user’s preferences. This is exposed to the outside as a ReadOnlyUserPref objects.
  • does not depend on any of the other three components (as the Model represents data entities of the domain, they should make sense on their own without depending on other components)

Storage component

API : Storage.java

The Storage component,

  • can save both app's data and user preference data in JSON format, and read them back into corresponding objects.
  • inherits from both AddressBookStorage and UserPrefStorage, which means it can be treated as either one (if only the functionality of only one is needed).
  • depends on some classes in the Model component (because the Storage component’s job is to save/retrieve objects that belong to the Model)
  • validates persisted data on read and surface clear errors or recovery actions when files are missing or corrupted.
  • addressbook.json contains 2 sections persons and subjectScores. Each score entry in subjectScores has a stable link to the person achieved through an internal map from name to id. Refer to typical JSON data file here

Read / write flow (high level)

  • Write (save): convert in‑memory ScoreEntry and Person objects to JSON DTOs and write them to the configured data file(s).

  • Read (load): read persons first and reconstruct the in‑memory AddressBook. Then read the subjectScores section and convert each DTO into a domain ScoreEntry while resolving each entry's link to a Person in the loaded AddressBook.

  • Validation happens during DTO→domain conversion. Any malformed or semantically invalid fields should produce clear, testable errors.

  • DTOs (the JSON adapter classes) map raw JSON to typed fields and perform syntactic validation (presence, types, basic formats). They convert to domain objects via a conversion method (e.g., toModelType()), which throws a clear exception on invalid data.

Validation rules (examples to document)

  • Subject: non‑empty identifier (or valid enum value if subjects are fixed by product policy).
  • Score: numeric and within project bounds (e.g., 0..100). Reject out‑of‑range values with a clear message.

Common classes

Classes used by multiple components are in the seedu.address.commons package.


Implementation

This section describes some noteworthy details on how certain systems are implemented.

Subject System

The subject system manages student enrollment and academic scores through three main components:

  • Subject (enum): Represents fixed subjects (MATH, ENGLISH, SCIENCE)
  • ScoreDict: Manages score records for each subject
  • SubjectRegistry: Provides centralized access to enrollment and score data

Core Classes

Class Diagram:

Implementation Details

The subject system implements enrollment and scoring functionality as follows:

  1. Enroll Command Flow

How it works:

  • Upon execution, command checks for the validity of its inputs, such that the subject and indexes provided is valid
  • For every person and every subject listed in the command ,it calls Subject::enrollPerson()
  • The person is added to the list of persons enrolled in the subject
  • The subject updates its corresponding ScoreDict with a default score of -1
  1. Unenroll Command Flow

How it works:

  • Upon execution, command checks for the validity of its inputs, such that the subject and indexes provided is valid
  • For every person and every subject listed in the command ,it calls Subject::unenrollPerson()
  • The person is removed from the list of persons enrolled in the subject
  • The subject removes the person entry from its corresponding ScoreDict
  1. Set Score Command Flow

How it works:

  • Upon execution, command checks for the validity of its inputs, such that the subject and indexes provided is valid
  • For every person and every subject listed in the command ,it calls Subject::setScore()
  • The subject checks if the person provided is enrolled in the corresponding subject, if not, it throws an error which is captured gracefully by the command object
  • If the person is enrolled, set the relevant entry in ScoreDict to the provided value.

Design Considerations

Aspect: Score Storage
  • Alternative 1 (current choice): Store scores in ScoreDict within each Subject
    • Pros: Direct access to scores through subject
    • Cons: Score data distributed across subjects
  • Alternative 2: Subject and Score storage within Person object
    • Pros: Single source of truth for both person information and subject information, as they are all packaged within Person
    • Cons: More complex enrollment data lookup and management
Aspect: Subject Representation
  • Alternative 1 (current choice): Use enum for subjects
    • Pros:
      • Type-safe subject references
      • Built-in singleton behavior
      • Compile-time validation of subject types
    • Cons:
      • Cannot add new subjects without code changes
  • Alternative 2: Dynamic subject creation
    • Pros: Flexible subject addition at runtime
    • Cons: Less type safety, more complex validation

Notable Features

  1. Observable Collections
  • Uses JavaFX ObservableMap for UI binding
  • Automatic UI updates when scores change
  • Thread-safe score modifications
  1. Validation Rules
  • Score range: -1 (default) or 0-100
  • Enrollment check before score assignment
  • Case-insensitive subject name matching
  1. Data Access Control
  • Read-only views of internal collections
  • Controlled mutation through public methods
  • Clear error messages for invalid operations

Documentation, logging, testing, configuration, dev-ops


Appendix: Requirements

Product scope

Target user profile:

  • kindergarten teacher/admin
  • has to manage a significant number of children
  • needs to keep track of the personal details and parents’ contact information
  • would like to manage the child’s activities and preferences (diet restrictions, grades, attendance)
  • prefer desktop apps over other types
  • prefers typing to mouse interactions
  • is reasonably comfortable using CLI apps

Value proposition:

  • Provide fast access to the parents' contact details of any given child
  • Provide functionality to record and access the details of each child (e.g. allergies, preferences, grades etc.)

User stories

Priorities: High (must have) - * * *, Medium (nice to have) - * *, Low (unlikely to have) - *

ID Priority Epic As a …​ I want to …​ So that I can…​
C1 * * * Contact Management kindergarten teacher view a child's parents' contact details quickly contact them during emergencies
C2 * * * Contact Management kindergarten admin store and retrieve parents' phone numbers and addresses send out updates and notices efficiently
C3 * * * Contact Management kindergarten teacher search for a child by name access their profile quickly
C4 * * Contact Management kindergarten admin see the name of the primary guardian know who to contact first
C5 * * Contact Management kindergarten teacher update a parent's phone number ensure the system always reflects the latest contact information
P1 * * * Child Profiling kindergarten teacher record important facts about each child tailor care and instructions to their needs
P2 * * * Child Profiling kindergarten teacher record emergency care instructions act quickly in case of an incident
U1 * * System Usability & Data Integrity kindergarten teacher delete outdated child information ensure the database remains accurate
U2 * * System Usability & Data Integrity kindergarten teacher edit outdated child information ensure the database remains accurate
A1 * * Academic Tracking kindergarten teacher record test scores for each child track their progress over time
A2 * * Academic Tracking kindergarten teacher tag notes alongside attendance ensure context is preserved in records
A3 * * Academic Tracking kindergarten teacher bulk delete child records
A4 * * Academic Tracking kindergarten teacher bulk enroll/unenroll children
A5 * * Academic Tracking kindergarten teacher enroll/unenroll specified children into subjects
F1 * * Filtering and Grouping kindergarten teacher filter children by food allergies inform the kitchen staff accordingly
F2 * * Filtering and Grouping kindergarten teacher filter children with special needs prepare inclusive activities
F3 * Filtering and Grouping kindergarten teacher filter children who are on medication remind staff to monitor them more closely

Use cases

(For all use cases below, the System is the ParentConnect and the Actor is the user, unless specified otherwise)

Use case: UC01 - View all child records

MSS

  1. User requests to view all child records.
  2. ParentConnect displays a list of all child records.

Use case ends.

Extensions

  • 1a. There are no existing child records.

    Use case ends.

Use case: UC02 - Add a child record

MSS

  1. User requests to add a child record and provides the necessary details.
  2. ParentConnect adds the child record and displays details of the newly added child record.
  3. ParentConnect displays a list of all child records.

Use case ends.

Extensions

  • 1a. The provided details are invalid.

    • 1a1. ParentConnect shows an error message.

      Use case ends.

  • 1b. Some necessary details are not provided by user.

    • 1b1. ParentConnect shows an error message.

      Use case ends.

  • 1c. The provided details match an existing child record.

    • 1c1. ParentConnect shows an error message.

      Use case ends.

Use case: UC03 - Delete child record(s)

MSS

  1. User requests to delete child record(s) in the displayed list.

  2. ParentConnect deletes the child record(s) and displays details of the deleted child record.

  3. ParentConnect updates the displayed child records.

    Use case ends.

Extensions

  • 1a. The displayed list is currently empty or provided index(es) is invalid.

    • 1a1. ParentConnect shows an error message.

      Use case ends.

  • 1b. No index is provided.

    • 1b1. ParentConnect shows an error message.

      Use case ends.

Use case: UC04 - Edit a child record

MSS

  1. User requests to edit a specific child record in the displayed list and provides necessary details.

  2. ParentConnect updates the child record with the new info provided.

  3. ParentConnect updates the displayed child records.

    Use case ends.

Extensions

  • 1a. The displayed list is empty or the provided index is invalid.

    • 1a1. ParentConnect shows an error message.

      Use case ends.

  • 1b. The provided details are invalid.

    • 1b1. ParentConnect shows an error message.

      Use case ends.

  • 1c. No details are provided.

    • 1c1. ParentConnect shows an error message.

      Use case ends.

Use case: UC05 - Find child records

MSS

  1. User enters search command and provides search details.

  2. ParentConnect displays a list of child records based on search details.

    Use case ends.

Extensions

  • 1a. The provided details are invalid.

    • 1a1. ParentConnect shows an error message.

      Use case ends.

  • 1b. The provided details are missing.

    • 1b1. ParentConnect shows an error message.

      Use case ends.

Use case: UC06 - Clear child records

MSS

  1. User requests to clear all child records.

  2. ParentConnect clears all child records.

  3. ParentConnect displays an empty list.

    Use case ends.

Use case: UC07 - Enroll child(ren) into subject(s)

MSS

  1. User requests to enroll the selected child(ren) into the selected subject(s).

  2. ParentConnect enrolls the selected child(ren) into the selected subject(s).

  3. ParentConnect updates the displayed child records.

    Use case ends.

Extensions

  • 1a. The provided details are invalid.

    • 1a1. ParentConnect shows an error message.

      Use case ends.

  • 1b. The provided details are missing.

    • 1b1. ParentConnect shows an error message.

      Use case ends.

  • 1c. The selected child(ren) is/are already enrolled in the selected subjects.

    • 1c1. ParentConnect shows a message informing the user.

      Use case ends.

Use case: UC08 - Unenroll child(ren) from subject(s)

MSS

  1. User requests to unenroll the selected child(ren) from the selected subject(s).

  2. ParentConnect unenrolls the selected child(ren) from the selected subject(s).

  3. ParentConnect updates the displayed child records.

    Use case ends.

Extensions

  • 1a. The provided details are invalid.

    • 1a1. ParentConnect shows an error message.

      Use case ends.

  • 1b. The provided details are missing.

    • 1b1. ParentConnect shows an error message.

      Use case ends.

  • 1c. The selected child(ren) is/are not enrolled in the selected subjects.

    • 1c1. ParentConnect shows a message informing the user.

      Use case ends.

Use case: UC09 - Set score of child(ren) for subject

Guarantees

  • Selected children will only have score updated if they are enrolled in the selected subject.
  • Children not enrolled in the subject will not have their records affected in any way through this action.

MSS

  1. User requests to set the score of the selected child(ren) for the selected subject.

  2. ParentConnect sets the score of the selected child(ren) for the selected subject.

  3. ParentConnect updates the displayed child records.

    Use case ends.

Extensions

  • 1a. The provided details are invalid.

    • 1a1. ParentConnect shows an error message.

      Use case ends.

  • 1b. The provided details are missing.

    • 1b1. ParentConnect shows an error message.

      Use case ends.

Non-Functional Requirements

  1. Should work on any mainstream OS as long as it has Java 17 or above installed.
  2. Should be able to hold up to 100 child records without a noticeable sluggishness in performance for typical usage.
  3. A user with above average typing speed for regular English text (i.e. not code, not system admin commands) should be able to accomplish most of the tasks faster using commands than using the mouse.
  4. Should have a special colouring scheme to differentiate between tags, allergies and subject fields.
  5. Should warn the user if their data file is corrupted on startup.

Glossary

  • Mainstream OS: Windows, Linux, Unix, MacOS
  • Child: A child enrolled in the kindergarten
  • User: Kindergarten teacher or admin who uses ParentConnect to manage child records
  • Parent: A guardian of a child (e.g., parent, legal guardian, caretaker)
  • Contact: Information that allows one to contact a parent (e.g., phone number, address)
  • DTO: Data Transfer Object, an object that carries data between processes
  • CLI: Command Line Interface, a text-based user interface used to operate software
  • GUI: Graphical User Interface, a visual-based user interface used to operate software
  • Datafile: A file on the hard disk where ParentConnect stores its data, a json file

Appendix: Instructions for manual testing

Given below are instructions to test the app manually.

Note: These instructions only provide a starting point for testers to work on; testers are expected to do more exploratory testing.

Launch and shutdown

  1. Initial launch

    1. Download the jar file and copy into an empty folder.

    2. Open a command terminal and cd into the folder with the jar file.

    3. Run java --version to ensure that you are using Java 17 or above.

    4. Run java -jar parentconnect.jar to open the application. Expected: A window appears loaded with placeholder contacts. The window size may not be optimum.

  2. Saving window preferences

    1. Resize the window to an optimum size. Move the window to a different location. Close the window.

    2. Re-launch the app by double-clicking the jar file.
      Expected: The most recent window size and location is retained.

Finding a child record

  1. Finding a child record while some child records are being shown

    1. Prerequisites: Sample data provided upon initialisation is used.

    2. Test case: find c/Li David
      Expected: Child records for David Li and Charlotte Oliveir are displayed. Number of child records found is shown in the status message.

    3. Test case: find t/adhd
      Expected: Child records for Alex Jr and Bernice Yu are displayed. Number of child records found is shown in the status message.

    4. Test case: find a/City
      Expected: Displayed records will not change. Error details shown in the status message.

    5. Other incorrect find commands to try: find, find c/Li c/David
      Expected: Similar to previous.

Adding a child record

  1. Adding a child record

    1. Test case: add c/Hua Cheng b/Xie Lian a/Paradise Mansion p/66661111 e/xielian@example.com
      Expected: Child record is added to the list. Details of the added child record shown in the status message. Displayed child records are updated.

    2. Test case: add c/Hua Cheng b/Xie Lian a/Paradise Mansion p/66661111 e/xielian@example.com
      Expected: If this is done again after step 1., an error message will be shown in the status message due to detected duplicate. No child record is added.

    3. Test case: add c/Nyx Xia b/Selene Yan a/Ocean City p/88888888 e/selene@example.com r/cats t/ocd
      Expected: Child record is added to the list. Details of the added child record shown in the status message. Displayed child records are updated.

    4. Test case: add c/inval!d N@me
      Expected: No child record is added. Error details shown in the status message.

    5. Other incorrect add commands to try: add, add e/invalid_email, add c/Nyx Xia b/Selene Yan a/Ocean City p/88888888
      Expected: Similar to previous.

Deleting child record(s)

  1. Deleting child record(s) while some child records are being shown

    1. Prerequisites: At least three child records in the displayed list.

    2. Test case: delete 1
      Expected: First child record is deleted from the list. Details of the deleted child record shown in the status message.

    3. Test case: delete 1 2
      Expected: The first and second child records are both deleted from the list. Details of the deleted child records shown in the status message.

    4. Test case: delete 0
      Expected: No child record is deleted. Error details shown in the status message.

    5. Other incorrect delete commands to try: delete, delete x (where x is larger than the list size)
      Expected: Similar to previous.

Editing a child record

  1. Editing a child record while some child records are being shown

    1. Prerequisites: Multiple child records in the list.

    2. Test case: edit 1 p/12345678 a/123, Nice Nature Road
      Expected: First child record's parent phone number and address are updated. Details of the updated record are shown in the status message.

    3. Test case: edit 0
      Expected: No record is updated. Error details shown in the status message.

    4. Other incorrect edit commands to try: edit, edit 1, edit p/1234
      Expected: Similar to previous.

Enrolling a child into a subject

  1. Enrolling a child into a subject while some child records are being shown

    1. Prerequisites: Multiple child records are being displayed in the list.

    2. Test case: enroll 1 2 s/science s/math s/english
      Expected: First two child records' subjects are updated. Details of the enrollment are shown in the status message.

    3. Test case: enroll all s/math
      Expected: All displayed child records' subjects are updated. Details of the enrollment are shown in the status message. If a child is already enrolled in the subject before running this command, they will be skipped. This is reflected in the status message. If all the displayed children are already enrolled in the subject before running this command, the status message will inform the user about this.

    4. Test case: enroll 1
      Expected: No record is updated. Error details shown in the status message.

    5. Other incorrect enroll commands to try: enroll, enroll 0 s/math
      Expected: Similar to previous.

Setting the score of a child for a subject

  1. Setting the score of a child for a subject while some child records are being shown

    1. Prerequisites: Multiple child records are being displayed in the list. The following tests are done right after the manual testing for enrollment above.

    2. Test case: setscore 1 2 s/science g/50
      Expected: First two child records' scores are updated. Details of the update are shown in the status message.

    3. Test case: setscore all s/math g/20
      Expected: All displayed child records' subjects are updated. Details of the update are shown in the status message.

    4. Test case: setscore 1 2 s/science s/math g/50
      Expected: No record is updated. Error details shown in the status message.

    5. Other incorrect set score commands to try: setscore, setscore 1 s/science g/50 g/20, setscore 1
      Expected: Similar to previous.

Unenrolling a child from a subject

  1. Unenrolling a child from a subject while some child records are being shown

    1. Prerequisites: Multiple child records are being displayed in the list. The following tests are done after the manual testing for enrollment above.

    2. Test case: unenroll 1 2 s/science s/math s/english
      Expected: First two child records' subjects are updated. Details of the unenrollment are shown in the status message.

    3. Test case: unenroll all s/math
      Expected: All displayed child records' subjects are updated. Details of the unenrollment are shown in the status message. If a child is not enrolled in the subject before running this command, they will be skipped. This is reflected in the status message. If all the displayed children are not enrolled in the subject before running this command, the status message will inform the user about this.

    4. Test case: unenroll 1
      Expected: No record is updated. Error details shown in the status message.

    5. Other incorrect unenroll commands to try: unenroll, unenroll 0 s/math
      Expected: Similar to previous.

Saving data

  1. Automatic data saving

    1.1. Test automatic save after add command:

    • Prerequisites: Database does not have an entry where child's name is "Test Child" and parent's name is "Test Parent".
    • Execute add c/Test Child b/Test Parent a/Test Address p/12345678 e/test@example.com.
    • Exit the program.
    • Navigate to the directory where you ran java -jar parentconnect.jar.
    • Open data/parentconnect.json in a text editor.
    • Search for the newly added child's name (or parent's name).
    • Expected: the newly added child is present in the json file.

    1.2. Test automatic save after edit command:

    • Prerequisites: At least one child record exists.
    • Execute edit 1 p/87654321.
    • Exit the program.
    • Navigate to the directory where you ran java -jar parentconnect.jar.
    • Open data/parentconnect.json in a text editor.
    • Expected: The edited phone number is reflected in the JSON file.

    1.3. Test automatic save after delete command:

    • Prerequisites: At least one child record exists.
    • Note the first child's name.
    • Execute delete 1.
    • Exit the program.
    • Navigate to the directory where you ran java -jar parentconnect.jar.
    • Open data/parentconnect.json in a text editor.
    • Open data/parentconnect.json in a text editor.
    • Expected: The deleted child record is no longer present in the JSON file.

    1.4. Test automatic save after enroll command:

    • Prerequisites: At least one child record exists.
    • Execute enroll 1 s/math.
    • Exit the program.
    • Navigate to the directory where you ran java -jar parentconnect.jar.
    • Expected: The child's name is present in MATH subject.

    1.5. Test automatic save after setscore command:

    • Prerequisites: The first child is enrolled in math.
    • Execute setscore 1 s/math g/85.
    • Exit the program.
    • Navigate to the directory where you ran java -jar parentconnect.jar.
    • Open data/parentconnect.json in a text editor.
    • Expected: The subjectScores section contains an entry with the child's name, subject "math", and score 85.

Appendix: Planned Enhancements

Dynamic subject addition

  • Right now, subjects are limited to one of math, science or english, since we use an enum to keep track of subjects. Later on we plan on adding ways to add your own subjects to improve the customizability of the app.

Statistics dashboard

  • Teachers can view a breakdown of scores of the students enrolled in ParentConnect, allowing for more convenient data analysis

Better name constraints

  • Various special characters are currently allowed for names, but not all. For instance, slashes are allowed, but must not collide with a prefix that ParentConnect currently uses. We may come up with a better way to demarcate names and allow more special characters in the future.

Data recovery/Undo/Redo

  • Add a method for users to undo previous commands to prevent accidental data loss

Appendix: Effort

Difficulty level: Moderate ~ High

Technical Challenges

  1. Domain Model Integration

    • Implementing Subject-Student relationships while maintaining data consistency
    • Managing bidirectional references between Person and Subject entities
  2. Data Consistency Guarantees

    • Maintaining score validity across enrollment changes
    • Ensuring atomic operations for batch enrollments/unenrollments
    • Preventing orphaned scores when students are deleted
    • Validating data integrity during JSON serialization/deserialization
  3. Intuitive UI/UX

    • Ensuring that user interface is updated correctly at all times and there is never a time lag between the model and the UI
    • Consistent navigation and easy display of various statistics for users
    • Intuitive and easy to learn commands with informative error messages
  4. Robust and secure system

    • Constant validity checks to ensure data integrity and prevent unintentional errors
    • All error messages are targeted and informative

Notable Achievements

  1. New Subject System integrated on top of existing model
  2. Fixed bugs inherited from AB3 and improved error messages and data validity checks
  3. GUI update to display information accurately